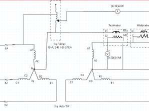
Calibration and Testing of Single-Phase Energy Meter
ElectricalOur aim here is to calibrate the given Single-Phase Energy Meter using a precession Wattmeter and stopwatch using or employing phantom loading. The main apparatus required for conducting this practical experiment include: Single-Phase Induction type Energy Meter – 240V (5-10)A […]
Calibration and Testing of Single-Phase Energy Meter Read More »


